《山海经之名剑录》宝剑惊艳来袭 六大神兵利器睹
上古宝剑是《山海经之名剑录》游戏的核心元素,游戏以山海世界为背景,奇珍异兽悉数登场,山海世界分外凶险。玩家进入游戏后只能依靠手中的宝剑击退敌人,因此选择合适的.
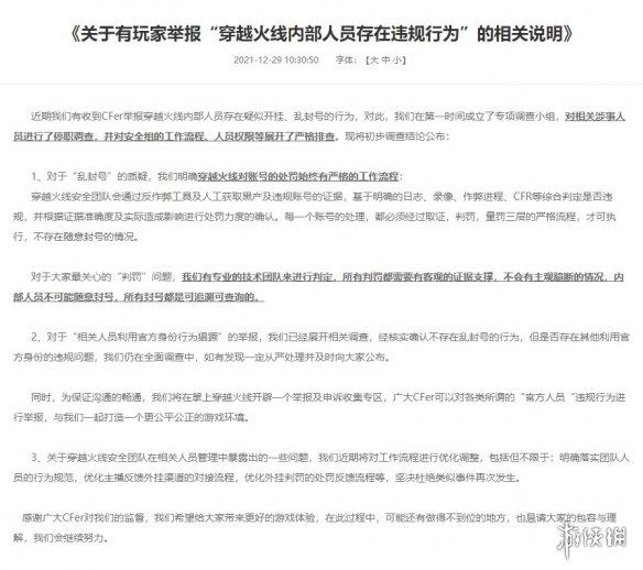
近日,腾讯代理的老牌FPS游戏《穿越火线》可是惹了一身麻烦事。贴吧、Q群、微博等社交平台上,玩家们纷纷对《穿越火线》发起声讨,起因是疑似内部人员开外挂,对玩家乱封号。在舆论发酵了好几天后,今天上午官方终于做出了回应。

官方表示已对相关涉事人员进行了停职调查,并对安全组的工作流程和人员权限进行严格排查。官方否认了乱封号的问题,表示每个游戏账号的封禁都需要走严格的流程,需要证据支持不会主观臆断。同时核实并不存在乱封号的行为,但是否有违规利用官方身份的问题仍在进一步排查。

玩家们自然是不买账,评论区基本处于“爆破”状态。值得一提的是,腾讯天美工作室(琳琅天上)自研的TPS游戏《枪神纪》就曾出现过内部员工私自帮外团玩家修改游戏数据(战绩、KD)的问题,事后官方也发公告承认并表示不再会做出这种行为。因此《穿越火线》这次的官方人员开外挂、乱封号、以及是否有其他的违规行为,依旧没有一个准确的结论。玩家舆论和官方公告,你更相信哪个呢?

以上就是98游戏小编为大家带来的全部内容,想了解更多精彩请持续关注本站。
上古宝剑是《山海经之名剑录》游戏的核心元素,游戏以山海世界为背景,奇珍异兽悉数登场,山海世界分外凶险。玩家进入游戏后只能依靠手中的宝剑击退敌人,因此选择合适的.
相信很多哆可梦旗下平台9187《传奇世界正版H5》的玩家都在国庆期间被一个短视频刷屏了,没错,就是明星代言人任达华的国庆邀玩视频。
谁说女子不如男?12月3日,《银河战舰》新版本全网首发,版本内推出海量女舰长,兼具颜值与实力,势必以一股强大力量席卷而来。
银河博弈,尽在指尖!星战题材手游《银河战舰》现已推出女舰长版本,十余位颜值逆天、实力强大的女性舰长不仅是宇宙一道靓丽的风景线,更将引领新一波星战热潮。
在冠军足球物语2中除了教练的训练可以大幅度提升球员的属性之外,球员技能也能大幅度提升球员的属性。那么冠军足球物语2中的技能有多少种呢?